中文域名:天津市蓟州区人民政府办公室.政务
当前位置:

【进行中】关于落实《蓟州区文化设施布局规划(文旅融合)》(2021-2035年)重大行政决策后评估征求意见的公告

公告

为确保公众对重大行政决策后评估的参与,广泛吸收社会各界对《蓟州区文化设施布局规划(文旅融合)》(2021—2035年)(以下简称“规划”)实施情况的意见和建议,充分发扬民主,增加工作透明度,不断提高重大行政决策的质量,根据《天津市重大行政决策后评估管理办法》《天津市重大行政决策程序规定》和《蓟州区重大行政决策后评估管理办法》等有关规定要求,天津市蓟州区文化和旅游局现就《规划》开展决策后评估工作。

一、基本概况

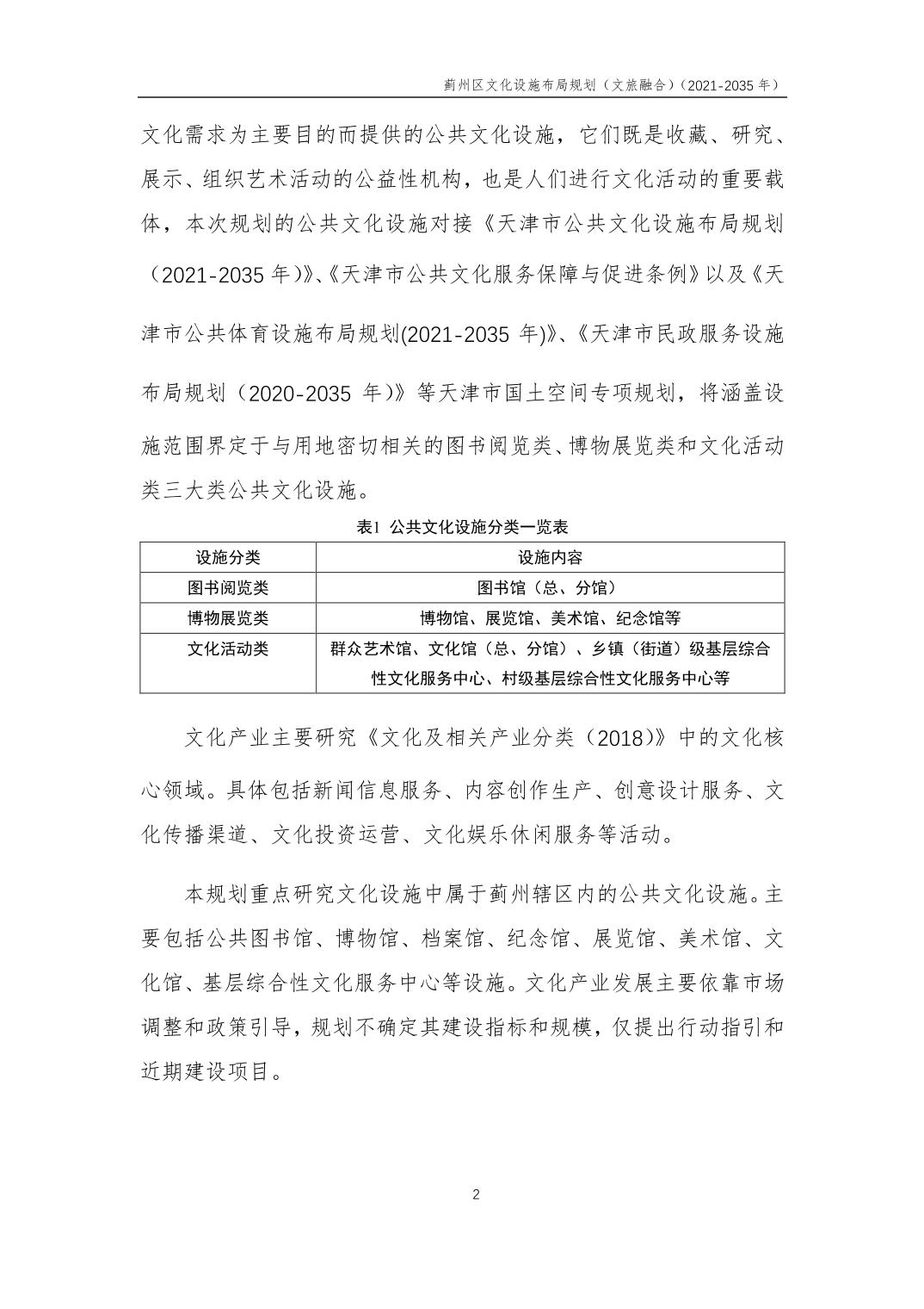
建设社会主义文化强国是实现中华民族伟大复兴的基础支撑,实施公共文化服务提质增效行动,是完善公共文化服务体系、繁荣文化事业的重要举措,是各级人民政府的法定职责。随着新型城镇化的步伐加快、城市人口规模的显著增长以及农业农村现代化水平的显著提高,蓟州区城乡人口结构持续变化,人民群众对公共文化的需求日趋多样,公共文化设施布局面临新的机遇与挑战。提高公共文化服务质量,促进公共文化服务均等化、标准化,加快推进现代化文化强区建设,蓟州区文化和旅游局特制定了《蓟州区文化设施布局规划(文旅融合)》(2021-2035年)。该专项规划属于全区国土空间总体规划的构成部分,目的是为了整合蓟州区文化资源,凸显地方文化特色,统筹文化设施布局,完善蓟州区城乡文化设施布局体系,提升公共文化设施建设标准和水平,满足人民日益增长的美好生活需要,是增强全区群众文化获得感幸福感的惠民工程。

二、征求公众意见内容

针对《规划》的实施内容、实施进度、实施效果、存在的问题与风险,以及决策实施给公众生活带来的影响等,充分听取公众意见和建议,公开征询公众意见。

三、意见征求时间

自公示之日起7个工作日,即2024117日—20241117日。

四、公众参与方式

公众可通过信函、电话、电子邮件等形式与决策执行单位联系,提出自己的意见和建议。

五、联系方式

1.发送邮件至邮箱:ggfwk0001@sina.com,请在邮件标题上注明:“蓟州区文化设施布局规划(文旅融合)(2021—2035年)”字样。

2.邮寄信件至天津市蓟州区文化和旅游局,邮编:301900,请在信封上注明:“蓟州区文化设施布局规划(文旅融合)(2021—2035年)”字样。


联系电话:022-29121056

联系地址:天津市蓟州区文化和旅游局(蓟州区中昌北路3号)



草案正文

  

背景介绍

公众意见采纳情况反馈

发表意见 退出登陆

姓名
联系电话
意见内容